林州市太行大峡谷旅游开发有限公司2021年招聘公告

浏览数量: 657     作者: 本站编辑     发布时间: 2021-09-09      来源: 本站

["wechat","weibo","qzone","douban","email"]

林州市太行大峡谷旅游开发有限公司是河南投资集团有限公司全资子公司所辖太行大峡谷景区是国家重点风景名胜区国家AAAAA级旅游区国家地质公园全国农业旅游示范点主要经营范围是旅游景点和旅游设施的投资建设经营和管理;景区商业经营;讲解服务;旅游景区咨询和管理服务;旅游商品开发生产和销售;乡村旅游;餐饮住宿;会议服务;不动产租赁;养老及旅游房地产开发

为加强公司治理能力和治理体系建设,引进高素质管理人才,实现公司高质量发展,现面向社会进行公开招聘

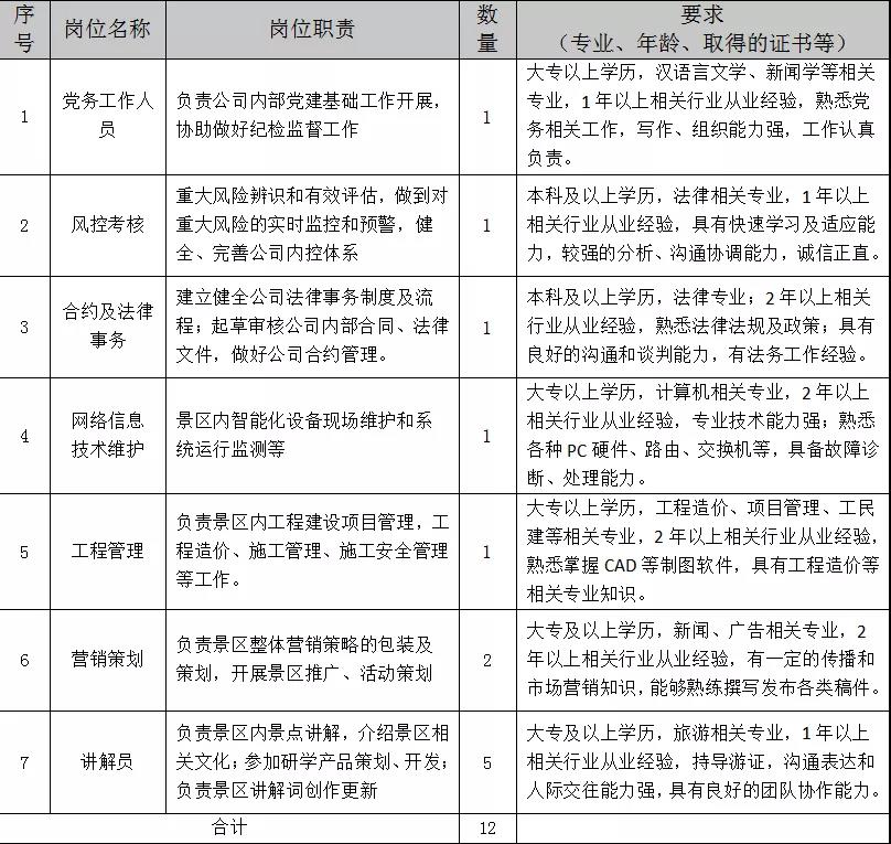
一 招聘岗位和要求

最新

二相关说明

(一)符合条件者,请将身份证学历(位)证资格证电子扫描件,近期免冠彩照及个人简历发至电子邮箱thdxg2008@126.com,邮件标题格式为“姓名+应聘岗位”

(二)应聘者对提供材料的真实性负责,资料不全者不予受理录用人员待遇面议

(三)本次招聘未委托中介机构代理,招聘进程由公司工作人员电话通知,请应聘者保持电话通讯正常(咨询电话:0372-6082999   15136508175   联系人:郭小莉)

(四)应聘人员往返路费及其他费用自理,不收取任何费用

(五)招聘事项的解释权归用人单位

 林州市太行大峡谷旅游开发有限公司

2021年9月8日

 


国家AAAAA级旅游景区 | 国家重点风景名胜区 | 国内文联写生基地
地址:河南省安阳市林州  邮箱:thdxg2008@126.com  Copyright©2025-2026林州市太行大峡谷旅游开发有限公司
免责声明:本网站上所有资料,内容均由网站所有人提供,与网站制作单位无关,网站制作单位不承担任何形式的责任。