太行大峡谷景区和红旗渠迎宾馆共20处旺铺对外招商了!

浏览数量: 54     作者: 本站编辑     发布时间: 2024-02-20      来源: 本站

["wechat","weibo","qzone","douban","email"]

640640

为全面提升游客体验,丰富景区的旅游业态,更好实现文旅融合发展,大峡谷景区和红旗渠迎宾馆拟根据实际情况调整景区商业经营布局,现将辖区内若干旺铺面向社会公开招租

关于我们

太行大峡谷景区位于河南安阳林州市是国家重点风景名胜区国家地质公园2016年荣膺国家5A级旅游景区,景区总面积89平方公里,其植被覆盖率为90%,有天然氧吧之美誉境内断崖高起,群峰峥嵘,阳刚劲露,台壁交错,苍溪水湍,流瀑四挂,是“北雄风光”的典型代表

红旗渠迎宾馆是由河南投资集团有限公司投资,林州市太行大峡谷旅游开发有限公司管理的集餐饮住宿会议度假等康体娱乐设施为一体,按照高星级标准建造的山景庭院式会议度假酒店酒店占地面积200余亩,建筑面积约4.5万平方,其中一期花园式会议度假酒店建筑面积约3.7万平方,二期合院式商旅度假酒店建筑面积约7800平方.酒店内部装修典雅豪华,拥有山墅花园阳台房隐墅花园阳台房奢墅花园阳台房豪华总统套房等

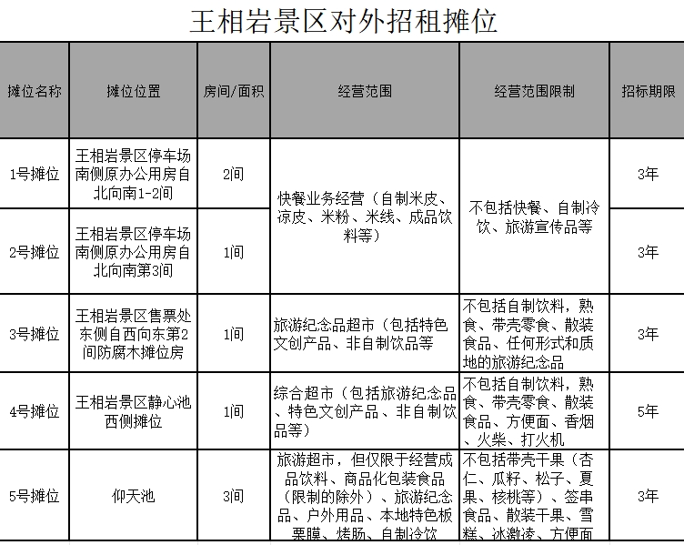
为了促进太行大峡谷旅游项目和红旗渠迎宾馆的商业更好的发展,经我公司研究决定将公司的文旅经营部桃花谷管理部王相岩景区和红旗渠迎宾馆摊位共20处对外招租,有关事项公告如下

640 (1)

640 (1)

招商摊位及相关合作方式

640 (2)640 (3)640 (4)640 (5)640 (2)

加入我们

文旅经营联系人:袁海永 15936822279

王相岩联系人:张志凯 18790831311

桃花谷联系人:连海松 18623729656

红旗渠迎宾馆联系人:张琦 13837206060

640 (3)

叠瀑流泉桃花谷

桃花谷是一条谷中之谷,长约4km,海拔约800m-1736m,高差近千米谷内奇峰突兀,峭拔雄壮,一条蜿蜒曲折的桃花溪水贯穿峡谷,溪水两岸草藤垂挂,杂木丛林莽莽无际,随山风涌动的绿潮似海水漫卷

640 (6)640 (7)640 (4)

百里画廊太行天路

“太行天路”景区位于太行山之巅,北起桃花谷景区,南至仙霞谷景区,全长约30km,既是景区环线游览道路的重要组成部分,更是俯瞰太行山壮美风光的好位置

640 (8)640 (5)640 (6)

太行之魂王相岩

“太行之魂”王相岩,又名老道岩,宝泉岩,位于林州市石板岩镇南两公里处东临溪水,西依悬崖,吸引了历代名人雅士来此修身隐居历代文人墨客多与嵩山少室,东海蓬莱,四川娥眉,三峡诸峰媲美

640 (7)640 (8)640 (9)

峡谷域内的全国特色小镇——石板岩“四有”书记谷文昌纪念馆全国商业战线的旗帜扁担精神纪念馆林虑山国际滑翔基地太行天路国际自行车运动基地.....每年吸引着观光旅游艺术写生红色党建运动休闲等国内外宾朋500万人次

640 (10)640 (11)640 (12)640 (13)640 (14)

太行大峡谷景区位于河南安阳林州市境内,是国家重点风景名胜区国家5A级旅游景区国家地质公园,总面积约89平方公里,核心景区包括泉潭叠瀑桃花谷太行之魂王相岩百里画廊太行天路原生态漂流,素有“北雄风光最胜处”更是河南旅游一张靓丽的名片!


住宿推荐

红旗渠迎宾馆

567410



太行大峡谷景区位于河南安阳林州市境内,是国家重点风景名胜区国家5A级旅游景区国家地质公园,总面积约89平方公里,核心景区包括泉潭叠瀑桃花谷太行之魂王相岩百里画廊太行天路原生态漂流,是河南旅游一张靓丽的名片!


乘车:

林州市汽车南站——太行大峡谷

林州市汽车南站——乘坐林州—石板岩镇旅游公交 汽车站发车时间:上午6:30;8:00下午14:00;15:00石板岩发车时间:上午8:30(高家台);10:00(郭家庄西乡坪)下午16:00(高家台);17:30(郭家庄西乡坪)


自驾游:

京港澳高速转南林高速林州方向——太行大峡谷收费站下道——沿迎宾大道行驶——至太行大峡谷风景区

国家AAAAA级旅游景区 | 国家重点风景名胜区 | 国内文联写生基地
地址:河南省安阳市林州  邮箱:thdxg2008@126.com  Copyright©2025-2026林州市太行大峡谷旅游开发有限公司
免责声明:本网站上所有资料,内容均由网站所有人提供,与网站制作单位无关,网站制作单位不承担任何形式的责任。